2021年全球量子信息发展报告

  • A+
所属分类:比特币交易所
摘要

雍和比特币

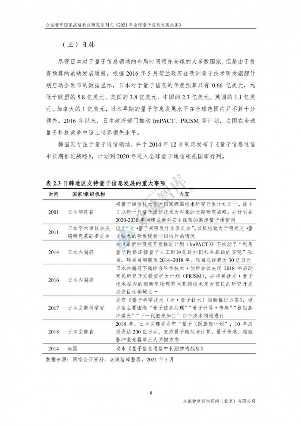
雍和比特币 陈述安身我国,放眼全球,整理研讨了量子信息的根本原理和开展进程,剖析比较了首要国家在量子信息范畴的战略规划和布局,总结了我国在量子信息开展中面对的问题和应战。2021年全球量子信息发展报告量子科学技术——人类知道和改造国际的实践才能达到了史无前例的高度。量子操控和量子信息技术的爆破式开展也标志着“第2次量子革新”的敏捷鼓起,全球量子科技制高点的竞赛日趋激烈。我国一直把量子科学技术作为增强国际科技竞赛力的国力之一。2021年,国务院发布了《中华人民共和国国民经济和社会开展第十四个五年规划大纲》和2035年前景方针,把量子信息作为联系国家安全和开展的根本中心范畴。为了促进全国人民更好地了解和了解量子信息,了解国家战略定位,进步社会各界对这一前沿科技范畴的重视度、投入强度和支撑度,为协助国家战略部署的有用施行,中诚智库于5月12日盛大发布了国家战略科技研讨系列陈述《2021年全球量子信息开展陈述》。陈述安身我国,放眼全球,整理研讨量子信息的根本原理和开展进程,剖析比较国际首要国家在量子信息范畴的战略规划和布局,全面剖析现状,本文从量子通讯、量子丈量和量子核算三个维度,总结了我国量子信息开展面对的问题和应战,旨在为加速我国量子信息产业化进程供给一些思路。具体情况如下2021年全球量子信息发展报告2021年全球量子信息发展报告2021年全球量子信息发展报告2021年全球量子信息发展报告2021年全球量子信息发展报告2021年全球量子信息发展报告2021年全球量子信息发展报告2021年全球量子信息发展报告2021年全球量子信息发展报告2021年全球量子信息发展报告2021年全球量子信息发展报告2021年全球量子信息发展报告2021年全球量子信息发展报告2021年全球量子信息发展报告2021年全球量子信息发展报告2021年全球量子信息发展报告2021年全球量子信息发展报告2021年全球量子信息发展报告2021年全球量子信息发展报告2021年全球量子信息发展报告2021年全球量子信息发展报告2021年全球量子信息发展报告2021年全球量子信息发展报告2021年全球量子信息发展报告2021年全球量子信息发展报告2021年全球量子信息发展报告2021年全球量子信息发展报告2021年全球量子信息发展报告2021年全球量子信息发展报告2021年全球量子信息发展报告2021年全球量子信息发展报告

  • 我的微信
  • 这是我的微信扫一扫
  • weinxin
  • 我的微信公众号
  • 我的微信公众号扫一扫
  • weinxin
头像

发表评论

:?: :razz: :sad: :evil: :!: :smile: :oops: :grin: :eek: :shock: :???: :cool: :lol: :mad: :twisted: :roll: :wink: :idea: :arrow: :neutral: :cry: :mrgreen:

目前评论:0   其中:访客  0   博主  0

    • 头像 币姐 9

      区块链应用领域: