- A+
所属分类:比特币挖矿
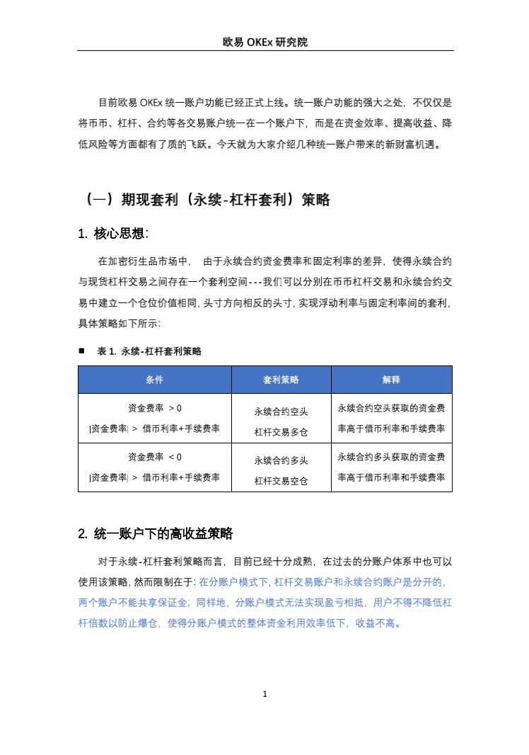
雍和比特币 欧易OKEx一致账户高收益套利战略研讨。 





- 我的微信
- 这是我的微信扫一扫
-
- 我的微信公众号
- 我的微信公众号扫一扫
-






2021年6月3日 上午9:07 沙发
可用于确保某个重要的基础设施的操作系统和固件没有被篡改,可以监控软件的状态和完整性,